
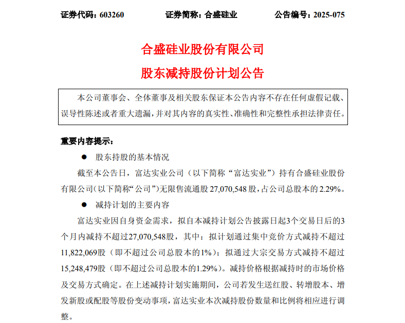
11月10日配查信官网,合盛硅业(603260)公告称,富达实业因自身资金需求,拟自本减持计划公告披露日起3个交易日后的3个月内减持不超过2707万股,约占公司总股本的2.29%,占其所持比例的100%。
最新减持计划
3个月内清仓所持全部股份
其中:拟计划通过集中竞价方式减持不超过1182万股(即不超过公司总股本的1%);拟通过大宗交易方式减持不超过1524.85万股(即不超过公司总股本的1.29%)。按照11月10日合盛硅业的收盘价58.51元测算,富达实业本次拟减持套现金额约为15.84亿元。减持期间为2025年11月14日~2026年2月13日。
值得一提的是,富达实业本次减持的股份均为IPO前取得。据悉,富达实业于2011年2月1日在香港开业,为黄达文独资私人企业。

股权结构显示,富达实业为合盛硅业第五大流通股东,持股2.29%,非控股股东、实控人及一致行动人。持股比例在其之上流通股东有合盛集团、罗燚、罗烨栋、肖秀艮,持股比例分别为41.16%、16.28%、15.18%和5.08%。罗立国持有公司10,558,753股,持股比例为0.89%。

曾多次减持
累计套现超134亿元
值得注意的是,富达实业自2018年12月17日首次减持以来,截至2025年3月28日,已通过集中竞价、大宗交易等方式累计减持1.71亿股,累计套现1,340,232.93 万元(约 134.02 亿元)。

新浪财经
据2025年第三季度报告显示,合盛硅业营业收入152.06亿元,同比减少25.35%;归属于上市公司股东的净利润-3.21亿元;归属于上市公司股东的扣除非经常性损益的净利润-2.71亿元;经营活动产生的现金流量净额37.27亿元。资料显示,合盛硅业的主营业务为工业硅、有机硅及多晶硅等硅基新材料产品的研发、生产及销售,最新市值约为691.7亿元。

主营业务中,有机硅46.62亿元占比47.69%,工业硅40.09亿元占比41.01%,光伏5.79亿元占比5.93%,其他3.13亿元占比3.21%,其他(补充)2.12亿元占比2.17%。
偿债能力方面,2025年三季度合盛硅业资产负债率为62.89%,虽较去年同期的63.03%略有下降,但仍高于行业平均的38.81%。
从盈利能力看,当期毛利率为8.19%,较去年同期的22.01%大幅下降,且低于行业平均的18.89%。
编辑:崔琬麟
责编:刘婧媛


海量资讯、精准解读,尽在新浪财经APP
汇盈配资提示:文章来自网络,不代表本站观点。